1. For the circuit shown below, find the power delivered to the R load
Where,
Vs = 230V
Vs is the secondary side single winding rms voltage.
R = 1KΩ
a) 46 W
b) 52.9 W
c) 67.2 W
d) 69 W
Explanation:Power delivered to the load is V(rms).I(rms) = V(rms)2/R
Where, for the given circuit, V(rms) = Vs.
2. The PIV experienced by the diodes in the mid-point type configuration is
a) Vm
b) 2Vm
c) 4Vm
d) Vm/2
Explanation: In the m-2 type connection, each diode experiences a reverse voltage of 2Vm
3. For the circuit shown below, find the value of the average output current.
Where,
Vs = 230V
R = 1KΩ
Vs is the secondary side single winding rms voltage.
a) 100mA
b) 107mA
c) 200mA
d) 207mA
Explanation: I = Vo/R
Vo = 2Vm/π.
4. In the circuit, let Im be the peak value of the sinusoidal source current. The average value of the diode current for the below given configuration is
a) Im
b) Im/2
c) Im/π
d) Im/√2
Explanation: The peak current through the diodes is same as that passing from the load. Each diode pair conducts for 180 degrees. Hence, 1/2 of a cycle. Average current = Im/2.
5. In a three-phase half wave rectifier usually, the primary side of the transformer is delta connected because
a) it has no neutral connection
b) we can get greater output voltage
c) it provides a path for the triplen harmonics
d) it provides better temperature stability
Explanation: The delta connected winding help circulating and eliminating the triplen (3rd order) harmonics.
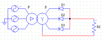
6. The diode rectifier circuit given below is that of a
a) three-phase half wave common cathode arrangement
b) three-phase half wave common anode arrangement
c) three-phase full wave common cathode arrangement
d) three-phase full wave common anode arrangement
Explanation:Common anode arrangement because all the anodes are connected to the load side.
7. In a three-phase half wave diode rectifier using 3 diodes, each diode conducts for
a) 90 degrees
b) 120 degrees
c) 180 degrees
d) 360 degrees
Explanation: Each diode conducts for 120 degrees, starting from ωt = 30 degrees.
8.In the below shown diode rectifier circuit,
The diodes D1, D2 & D3 are connected to phases R,Y and B respectively as shown
The phase sequence is R-Y-B.
The diode D1 would conduct from
a) 0 to 90 degrees
b) 30 to 150 degrees
c) 0 to 180 degrees
d) 30 to 180 degrees
Explanation: It conducts from 30 to 150, for 90 degrees. D1 starts conducting first as it will be the most positive as it is connected to the R phase
9. In the below shown diode rectifier circuit,
The diodes D1, D2 & D3 are connected to phases R,Y and B receptively as shown
The phase sequence is R-Y-B.
The diode D3 conducts from
a) 0 to 270 degrees
b) 270 to 390 degrees
c) 270 to 450 degrees
d) 270 to 360 degrees
Explanation:It conducts from 270 to 450, for 120 degrees. D1 starts conducting first (from 30 degrees) as it will be the most positive as it is connected to the R phase & likewise.
10. In a three-phase half wave diode rectifier using 3 diodes,
a) All diodes conduct together
b) Only two diodes conduct at a time
c) Only one diode conducts at a time
d) None of the above mentioned
Explanation: 3 diodes, each conduct for 120 degree at a time.